Components

Execution Environment Components

Wiki: Tools

Overall

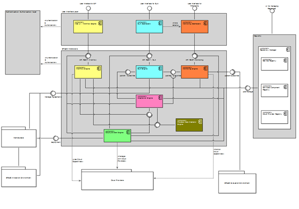
The CloudSocket Execution Environment enables managing, monitoring and adapting the execution of the BPaaS bundles generated during the allocation phase, which have been published via the Marketplace. The environment covers the whole steps of execution phase: i) deploy and configure all components required to execute the bundles, which comprise the workflow, SLA, adaptation rules, and details of the third-party services involved; ii) allow to manage the end-user's workflow instances, when a BPaaS workflow bundle has been deployed; iii) visualize the conformance levels to associated agreements and the respective monitoring data; iv) generate and manage the violations incurred as well as trigger the respective BPaaS bundle adaptation rules, allowing the environment to adapt the BPaaS instances to maintain the promised service level.

In order to support the aforementioned capabilities, the BPaaS Execution Environment comprises several components. These components are the following:

  • Workflow Engine is responsible for deploying the executable workflows and executing the different workflow instances at the execution phase.
  • Cloud Provider Engine is responsible for the complete deployment and lifecycle management of all the required components of the BPaaS, including software components and VMs across multiple clouds, with transactional semantics (at least for the deployment part).
  • Monitoring Engine is responsible for cross-level monitoring a BPaaS and correlate/aggregate monitoring data from different levels, from infrastructure and software services up to the level of the workflow.
  • Adaptation Engine is responsible for the reconfiguration of the BPaaS deployment (e.g., different services, service configurations and workflow structure modification) to resolve the problematic situations identified by adaptation rules.
  • SLA Engine is responsible for generating, storing and observing the formal documents describing electronic service-level agreements (SLAs) between the parties involved in CloudSocket.
  • Process Data Mediator is offered as a service to the Adaptation Engine in order to cover the cases where services are substituted and their replacements need to communicate properly with the rest of the services in the execution order of the current BPaaS workflow.

The following figure shows the detailed scheme of the CloudSocket Reference Architecture and the location of the different components.

BPaaSExecutionEnvironment.png

Internal architecture for the execution environment.

The architecture differentiates between two main levels: (a) one covering the components that have an interaction with the actors through a GUI, such as Web interface for the Workflow Engine, SLA dashboard and Monitoring dashboard and (b) another including the core engines to cover these functionalities. There is another hidden level, the data one which is covered internally by the internal architecture of its component but due to complexity reasons it is not shown in above figure.

The components in each level interact with each other in order to properly deliver and visualise the functionalities of the environment. More information about how these interactions are performed and what are the respective scenarios covered can be found at the following URL:

https://www.cloudsocket.eu/uml/3-ExecutionEnvironment/remotedocu/modeldocu/27012016104208/modelContentHTML in which the corresponding UML diagrams can be viewed. This information was also covered in the D4.1 deliverable. However not all components have been developed, yet. So in the following, the documentation is only available for those components, that are currently available.


Component Documentations

Workflow Engine

Cloud Provider Engine

Execution Environment Entrypoint

SLA Engine

Unified PaaS component

1 קובץ מצורף
185106 צפיות
ממוצע (0 הצבעות)
Comments
אין תגובות עדיין. היה הראשון