Discover CloudSocket
SME
CloudSocket Broker
Technology Provider
Researcher
Project Consortium
BOC
Atos
Ymens
Fhoster
bwcon
mathema
Universit�t Ulm
Forth
FHNW
Follow CloudSocket
Facebook
Twitter
Linkedin
Have Questions?
Contact us
CLOUDSOCKET.eu
Home
SME
BPM Expert
Researcher
Technology Provider
Demo
About
Common Understanding Wiki
A Common Knowledge Source of Terms and Definitions
Main
Application Scenarios
Technical Architecture
FrontPage
Letzte Änderungen
Alle Seiten
Verwaiste Seiten
Seitenentwürfe
Suchen
Zurück
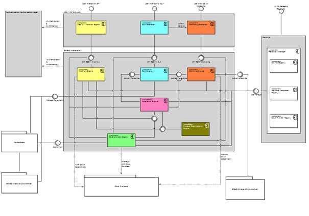
Execution Environment Components
Details
Historie
Referenziert von
Verknüpft mit
Anhänge
Dateiname
Größe
BPaaSExecutionEnvironment.png
48k
Anmelden